Surent - Find and Rent Apartments Without Agents

SURENT — APARTMENT RENTAL PLATFORM

Designing a faster, more transparent way to rent apartments without agents

Background

In Nigeria, home ownership is out of reach for many due to an underdeveloped mortgage system, making renting the default option for a large part of the population. As people relocate, change jobs, grow families, or move for school, they frequently need to find new apartments. Unfortunately, searching for a place to live is often stressful, time-consuming, and exhausting, draining people’s time, money, and energy long before they secure a home.

My Role

I led user research, competitor research, wireframing, user testing, UI design, prototyping

Problem

To cope with this, most people rely on agents to speed up the process. However, this introduces new issues: high and often unclear fees, unreliable timelines, and frequent delays. Because agents typically handle many clients at once, they rarely meet all commitments, turning what should be a straightforward process into an unpredictable and frustrating experience that disrupts people’s plans and decisions.

Tools

Google forms, Figma, Figjam, Adobe Photoshop, Illustrator

Outcome

I designed Surent, a digital platform that connects tenants directly with landlords. It allows people to search for and rent apartments without middlemen, while enabling landlords to list and manage vacancies themselves. The platform’s goal is to make renting faster, more transparent, and less stressful.

Duration

The project lasted 8 weeks

Surent's fast property search

Surent design process

User Research

User Interview

In order to understand the traditional way of renting an apartment, I interviewed 3 property owners, 5 tenants, and 3 agents that were a reflection of the target audience.

Key Findings

97%

Of respondents confirmed that using agents significantly increases the total cost of renting an apartment

Many respondents reported spending ₦1,000–₦4,000 daily during house-hunting, in addition to paying a mandatory agent fee once a property is secured. This makes the process not only expensive, but financially exhausting before rent is even paid.

80%

Of respondents spend an average of three months or more searching for an apartment.

Delays are caused by: poor information about properties, unreliable agents, discovering critical issues (e.g. flooding, poor security) after moving in. Most tenants are forced to accept bad conditions because landlords rarely refund rent once paid.

60%

Of respondents prefer to search for apartments themselves rather than use agents

However, due to: busy schedules, unfamiliarity with neighborhoods, lack of direct access to landlords. They end up relying on agents, often getting apartments that don’t match their preferences.

85%

Of agents interviewed admitted they manage multiple clients and properties simultaneously, making it impossible to serve everyone efficiently.

This leads to: delays, missed follow-ups, rushed, inspections, poor tenant–apartment matching.

72%

Of landlords reported experiencing long vacancy periods or dealing with unqualified tenants when relying on agents to fill their properties

Most landlords depend entirely on agents and therefore: have no direct access to tenants, have little control over who is selected, cannot properly present or market their properties. This often results in long vacancy times and poor tenant–property matches.

User Survey

I surveyed targeted users to validate my findings further from my qualitative research. The survey received 60 responses from 34 tenants, 17 landlords, and 9 agents.

Competitor Research

I researched three Surent's top competitors in the industry. I assessed how the product offerings of these competitors are translated to platform features and studied the apartment rental industry to gain insights into its services, sales, and marketing strategies. I used the information from the analysis as a point of comparison to identify Surent's strengths and weaknesses relative to each competitor. I analyzed the competing companies based on their business model, product offering, unique value proposition, website experience, and the number of areas covered.

Competitor research comparison table

Define

User Persona

I created three personas based on user research to gain a perspective similar to the users. The personas helped me better understand user needs and expectations to produce solutions and make design decisions.

User persona - Mike Ebi Joseph

One of the three user personas created

Visualizing the product through Story Map

I used a story map to find the parts that matter most and to identify holes in my ideas after coming up with user stories that enfold the needs and goals of the users. I was able to identify opportunities and also established a shared understanding with stakeholders.

Product story map visualization

Ideate

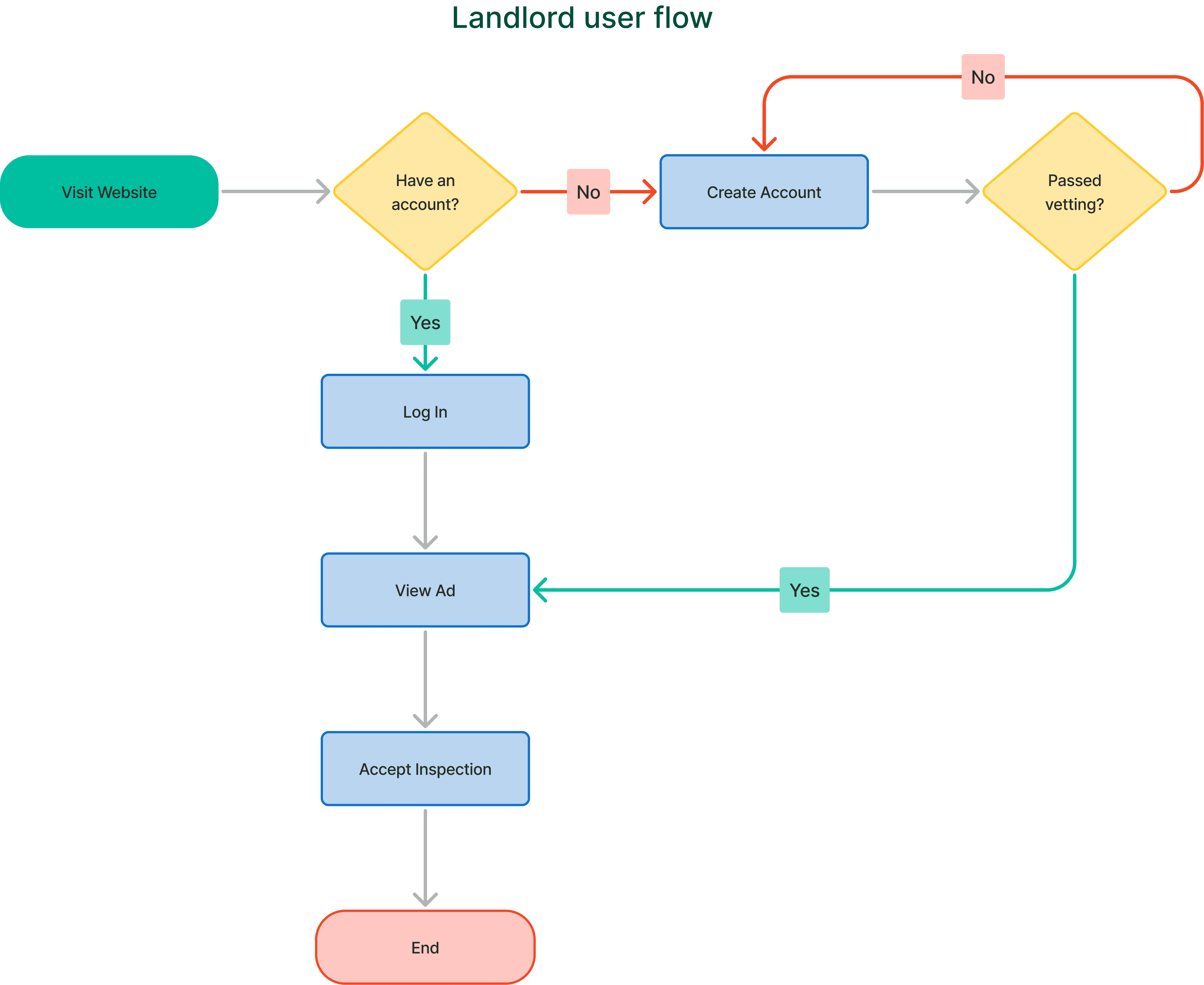
User Flow

I ideate potential solutions, and user flows based on the user insights obtained from user research, personas, and user story mapping. I created a user flow for a tenant to find suitable apartments nearby without creating an account, and also for a property owner.

Tenant user flow diagram Landlord user flow diagram

Information Architecture

The organization, structure, and labeling of content in a sustainable and efficient manner are the main goals of information architecture (IA). Users are supposed to be assisted in finding information and finishing tasks. I designed an information architecture that accounted for the distinct goals that a landlord and a renter have while using the platform.

Tenant information architecture Landlord information architecture

Design

Drawing out Concepts

Rough drawings are undoubtedly the most easy, iterative, and economical way to begin user interface design. I start by making a list of the information that needs to be on a page and then rapidly sketch down my thoughts since it is quicker and easier to do so. For me, the objective was to express all of my thoughts, thus I remained more concerned with quantity than quality. I was able to quickly draw out my ideas with the help of my issue statements, and I determined on the ones I want to investigate in more detail in a digital wireframe.

Mid-Fi Wireframes

I created mid-fidelity wireframes that were as close to the final designs as I could get using the sketches as a base. I concentrated on interaction design when making the wireframes, making sure the user flow was clear and addressed user issues. It was important to me to design this in sufficient depth so that I could quickly test its basic functions and navigation with users.

Mid-fidelity wireframes

Usability Testing - Results and Refinements

Through a moderated usability testing, 10 users—5 renters, 4 landlords, and 1 agent—tested the mid-fidelity wireframes with limited functionality and aesthetics. At this point, the test objectives were to evaluate the effectiveness of the layout and navigation of the landing page, the brand messaging, the onboarding process, the apartment search process, the account creation process, and the apartment upload process.

Key findings and changes made from usability testing

UI Design

I used Figma to produce high-fidelity mockups after making the necessary revisions in light of the user testing. I created designs for both desktop and mobile platforms, paying special attention to the mobile experience, since more users would access the website using their mobile phones. The overall design was clean, modern, and uncomplicated. In an effort to improve accessibility, convey states, and create visual contrast, typography, shapes, and colors were used.

Responsive landing page designs

Responsive landing page

Surent's website in local language

Other screen designs

Some of the other screens

A tenant requesting an inspection

Learnings & Outcomes

This project reinforced the importance of designing for mobile first, since most users search for apartments while on the move. A responsive, mobile-friendly experience was essential to ensure the platform remained easy to use across all screen sizes without sacrificing functionality. Another key learning was the role of trust in the rental process. Introducing a landlord verification flow became a critical part of the experience, helping to ensure that listings are legitimate and that users can browse with confidence.

The final outcome was a simple and intuitive product experience. The search and discovery flow was designed to help users quickly find relevant apartments, with clear and focused property information supporting faster decisions. The application and inspection request process was also streamlined, allowing users to complete key actions in just a few steps, reducing friction and saving time.

Thank You!